This website works better with JavaScript
Почетна
Преглед
Помоћ
Пријавите се
zhushouping
/
icsp-doc
изданак од
project/icsp-doc
Прати
1
Волим
0
Креирај огранак
0
Датотеке
Преглед изворни кода
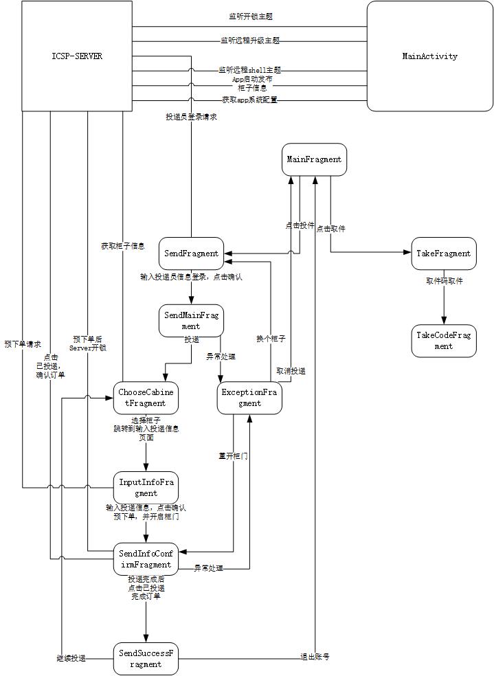
流程图更新
lhm
пре 4 година
родитељ
77b880a815
комит
fa7c012a8b
1 измењених фајлова
са
0 додато
и
0 уклоњено
Подељен поглед
Покажи статистику Diff
0
0
40设计文档/ich_业务流程图_v1.0.0.jpg
+ 0
- 0
20产品文档/ich_业务流程图_v1.0.0.jpg → 40设计文档/ich_业务流程图_v1.0.0.jpg
Прегледај датотеку