This website works better with JavaScript
Home
Explore
Help
Sign In
csk
/
cps-doc
forked from
project/cps-doc
Watch
1
Star
0
Fork
0
Files
Tree:
790627d04b
Branches
Tags
master
cps-doc
/
03设计文档
/
设计图
/
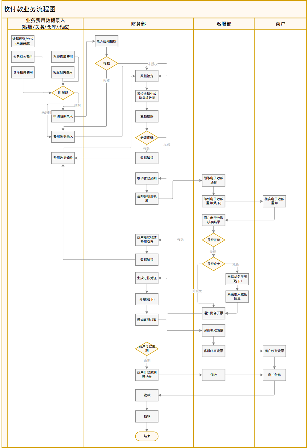
03收付款业务-流程图-按职能.png
03收付款业务-流程图-按职能.png
73 KB
History
Raw